소개
Spring 프로젝트를 여러 번 진행하면서, 제한된 리소스(AWS EC2 프리티어) 환경과 반복되는 요구사항 속에서 템플릿의 필요성을 느껴 직접 만든 CI/CD 자동화 및 모니터링 템플릿이다.
Spring Boot, Nginx, MariaDB, Redis, Grafana, Prometheus, Loki를 모두 Docker 기반으로 구성하고, 스크립트 실행 단 한번만으로도 무중단 롤링 업데이트까지 지원한다.
개인 프로젝트나 사이드 프로젝트에서 손쉽게 배포 및 운영 자동화를 시작할 수 있도록 설계했다.
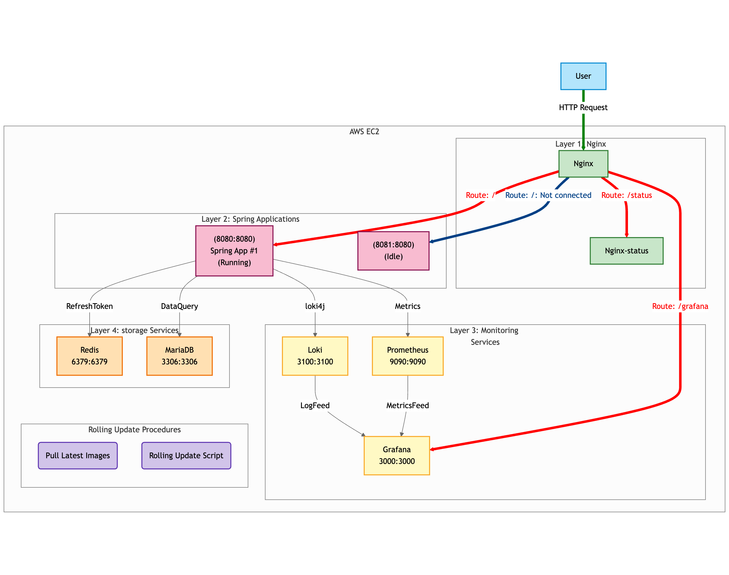
시스템 구성도
📦 전체 인프라 구성

주요 기능
- CI/CD 자동화: GitHub Actions로 Docker 이미지를 빌드하고, 스크립트를 통해 롤링 업데이트 수행
- 무중단 배포: Spring App #1, #2를 번갈아 배포하여 서비스 중단 없이 업데이트
- 모니터링 스택: Prometheus, Grafana, Loki로 실시간 메트릭 및 로그 시각화
- Nginx 로드밸런싱 및 상태 확인:
/status,/grafana경로 제공 - Docker 기반 통합 인프라: MariaDB, Redis 포함
프로젝트 구조
.
├── nginx/ # Nginx 설정
├── grafana/ # 모니터링 설정 (Grafana, Prometheus, Loki)
├── rolling_update/ # 롤링 업데이트 스크립트
├── scripts/ # 실행/종료 스크립트 모음
├── storage/ # DB/Redis 설정
└── .env.template # 환경 변수 템플릿
사용 방법 요약
# 환경 설정
cp .env.template .env
# 권한 부여
chmod +x scripts/*.sh
chmod +x rolling_update/*.sh
# 인프라 시작
./scripts/all-infra-launch.sh
# 롤링 업데이트
./rolling_update/rolling-update.sh
느낀 점
이 템플릿을 만들면서, 단순히 코드를 작성하는 것뿐만 아니라 서비스가 운영되는 환경까지 고려하는 것의 중요함을 크게 느꼈다. CI/CD, 모니터링, 무중단 배포 등은 개발자에게 더 이상 선택이 아닌 필수적인 역량이 되었고, 제한된 리소스 안에서도 충분히 실용적인 인프라를 구축할 수 있다는 것을 직접 경험할 수 있었다.
반복 가능한 작업을 자동화하는건 항상 즐겁다.
특히 프로젝트와 별개로, HTTPS 환경을 구성하면서 AWS의 Public IPv4 정책 변경으로 인해 기존에 사용하던 AWS Certificate Manager와 Load Balancer를 통한 무료 인증서 방식이 유료화되었다.
이에 따라 Nginx와 Certbot을 이용한 무료 인증서 발급 및 갱신 방식으로 구조를 변경하였으며, 이 부분에 대해서도 템플릿에 추후 반영할 예정이다.
댓글